Adrim

Nos valeurs


c’est notre façon de faire et d’être au-delà de notre activité

extrait du RA 2024

Nos activités


1


(Extrait RA 2024) Pôle Habitat

Un effectif de 24 salariés. 1336 familles en contact, 836 suivis, 600 sorties positives soit 72% des famille suivies (76% en 2023). Une activité caractérisée par une chaine d'interventions et prestations d’utilité sociale,  de « l’étude à l’insertion » dans le logement à destination de familles en difficulté.

2


(Extrait RA 2024) Pôle hébergement

Les quatre établissements qui composent le pôle hébergement de l’ADRIM accompagnent les demandeurs d’asile et ce du début de leur procédure jusqu’à leur fin.

Sur la période de référence, du 1er janvier 2024 au 31 décembre 2024, 550 ménages ont été pris en charge, soit 882 personnes

3


(Extrait RA 2024) Pôle compétences et développement, un effectif de 1.5 ETP

Le PLIE (Plan Local pour l'Insertion et l'Emploi) représente un outil d'inclusion sociale qui répond aux besoins des communautés. Il met en place des programmes d'accompagnement vers et dans l'emploi pour une population qui rencontre des difficultés d'insertion sociale et professionnelle. En 2024, ce sont 88 prescriptions pour un taux d’intégration de 54.5%

Adrim

A l’ADRIM


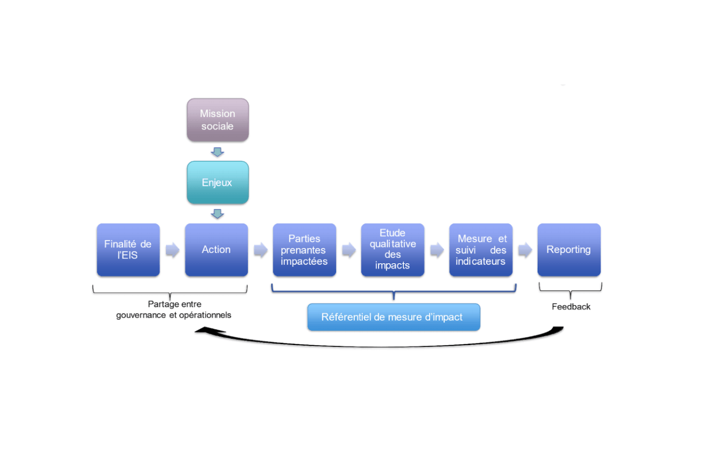
Pour dire comment nous faisons les choses, comment nous menons les projets, les activités, nous avons choisi de le faire par le prisme de l’évaluation de l’impact social. 

L’évaluation de l’impact social c’est la mesure des effets positifs engendrés par les activités de l’organisation.

Il est important de relier la mission sociale, qui se décline en enjeux et en actions, à l’évaluation de l’impact social. L’évaluation de l’impact social est utile pour identifier dans quelle mesure la mission sociale que s’est donné la structure est atteinte.

Mission


La mission de l'ADRIM, consiste à lutter contre les exclusions et le mal logement, en accompagnant les publics en situation de fragilité et en soutenant les conditions de vie et d’habitat tendant à l’autonomie des personnes. Elle dispose pour ce faire de 3 pôles d'activités.

4 types d'enjeux



1.Accueillir ∞ Héberger ∞ Loger


2.Développer l’autonomie et la participation des personnes en situation de fragilité


3.Contribuer à une amélioration de l’habitat


4.Développer et maintenir un travail partenarial, avec les acteurs publics comme ceux du territoire

Adrim

Des activités en réponse à ces enjeux


- Héberger les personnes en demande d’asile & loger les personnes adressées
- Faciliter l’exercice et l'accès aux droits : droit d’asile, droit  au logement (DALO, mesures ASELL, etc.), droit à la santé, à l'éducation, à la culture...
- Accompagner vers et dans le logement, lutter contre l'indécence : informer, diagnostiquer, orienter conseiller ;
-  Soutenir le parcours d’insertion
- Procéder à la maintenance et l’entretien des logements et accompagner à la réalisation des travaux d’amélioration, d'adaptation, de rénovation, de l’habitat ; 
- Plaider les droits des personnes accueillies auprès des pouvoirs publics et partenaires